12月25日,河南省第六届文学艺术优秀成果颁奖暨贯彻习近平总书记重要讲话精神推进河南文艺创作研修班开班仪式在郑州举行。我校文学院赵焕亭教授获奖。


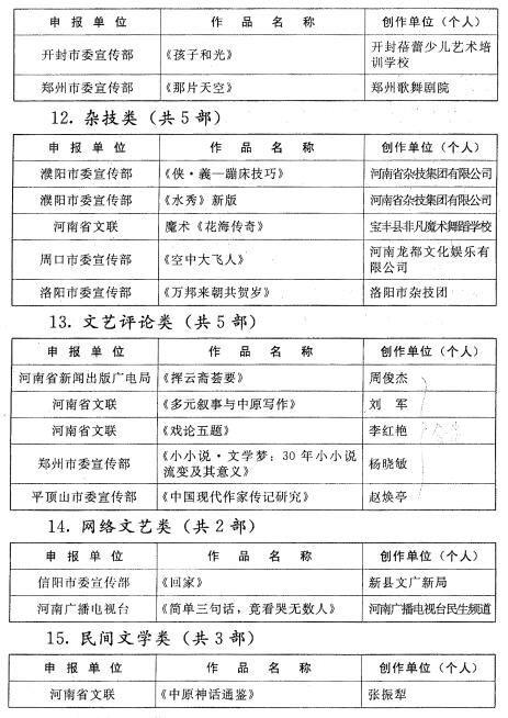
河南省第六届文学艺术优秀成果奖参评作品涵盖了文学、戏剧、曲艺、广播剧、电影、电视剧、美术、书法、摄影、音乐、舞蹈、杂技、文艺评论、网络文艺、民间文学等多个门类,此次评奖共评出优秀作品奖80部(首),青年鼓励奖10人。其中,平顶山市委宣传部报送的由我校文学院赵焕亭教授独著的《中国现代作家传记研究》获得优秀作品奖(文艺评论类)。
据悉,河南省文学艺术优秀成果奖是中共河南省委、河南省人民政府为繁荣河南省文学艺术创作而设立的重要奖项,其入选标准严苛,评选规范严格,每届获奖数量不超100个。赵焕亭教授此次获奖,说明她科研水平高,创作实力突出,也说明文学院在鼓励和支持教师搞好教学科研方面,能够紧紧围绕学校“十三五”规划要求,目标明确,实干奋斗,为教师成长和教学发展提供了有力保障。