学校首页
网站首页
学院新闻
通知公告
大事记录
联系我们
资料下载
学院概况
学院简介
现任领导
机构设置
规章制度
学院荣誉
师资队伍
荣休教师
教授名录
教学组织
行业教师
教师发展
本科生教育
专业简介
培养方案
质量工程
实践教学
研究生教育
专业简介
导师名录
人才培养
管理规定
学术科研
学术动态
学科建设
科研平台
社会服务
党建工会
党建工作
工会工作
团学工作
团学要闻
社团活动
学生风采
招生就业
招生动态
双创就业
招聘信息
基地建设
创作园地
《鼎山》杂志
鼎山学谭
艺术之窗
校友之窗
校友动态
校友名录
专业认证
认证动态
政策法规
文献资料
文献资源
传统文化数据库
民俗文化数据库
中学语文数据库
国际中文数据库
书记院长信箱
当前位置:
网站首页
>>
通知公告
>> 正文
平顶山学院文学院2026年硕士研究生招生公告
发布时间:2025-07-16
文章来源:
作者:文学院党政办公室 浏览次数:
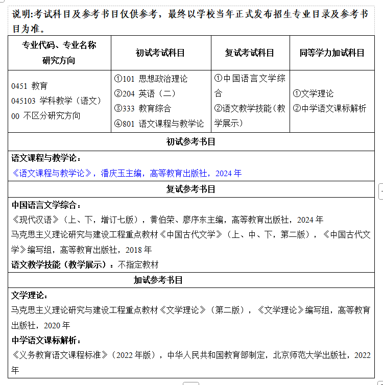
根据国家及学校相关政策,现将我院2026年硕士研究生考试科目及参考书目公告如下:
请广大考生知悉并积极备考。
特此公告。
平顶山学院文学院
2025年7月18日
关闭
打印
责任编辑:戛夏